核心提示:自從騰訊、百度、阿里等大廠爭先入局AI賽道后,各大藥企也將AI藥物研發提上了日程。

自從騰訊、百度、阿里等大廠爭先入局AI賽道后,各大藥企也將AI藥物研發提上了日程。
事實上,從2020年開始,AI醫藥就進入了高速發展期,并且這一勢頭絲毫沒有減弱的跡象。根據智藥邦的統計,2022年上半年,AI藥物研發領域共發生了52項投資活動,投資總金額超過180億人民幣,其中27%的投資活動金額過億。


(數據來源:智藥邦)
國內的AI技術已經在醫療領域的影像板塊實現了一定的商業化,AI+CT可以對肺結節、肺結核等肺部疾病進行有效篩查,各大三甲醫院已經在臨床上進行了廣泛應用。
但AI藥物研發領域才剛起步,而AI藥物研發,才是AI在醫療市場上最大的蛋糕。這也難怪騰訊、阿里、百度等大廠,早早就瞄準了AI藥物研發賽道。不過一個有趣的事實是,醫療數據在某種意義上比算法模型更為重要。
而這,也就給了各大藥企一個切入AI藥物研發賽道的好機會。
AI藥研這塊香餑餑香在哪兒
在人口老齡化和人工智能的催化下,AI制藥正在逐漸成為剛需。
談到AI入局醫療賽道,似乎是一個近幾年才發生的事。事實上,早在2010年就有一批技術公司開始嘗試用AI技術進行藥物研發。但直到近幾年,AI研制的第一批藥物才真正投入到了臨床使用。
藥物研發包括藥物發現、臨床前研究、臨床研究、審批上市四個階段。在藥物研發階段,人工智能通過對醫學資料的深度學習能夠迅速發現藥物與疾病、疾病與基因之間的關系;在臨床前研究階段,人工智能技術通過處理大量試驗數據,可以在幾小時甚至幾分鐘內找到藥效最好且最穩定的晶型結構。
AI深度參與的這兩個階段恰恰是藥物研發中耗時最長,資金投入最大的兩個階段。藥物研發是一個研發周期長、費用高、成功率低的過程。電影《我不是藥神》中的格列寧的原型諾華公司生產的格列衛,售價2.5萬元一瓶,NATCO的仿制藥價格僅有980元。之所以正版售價高達兩萬多一瓶,是因為前期研發投入大。
而隨著AI進入到藥物研發領域,藥品的成本有望大幅下降。資料顯示,人工智能可以將新藥研發的成功率提高2%,為整個生物制藥行業節約數百億美元的研發費用。
一方面,人口老齡化帶來了更多的醫療需求。據《中國醫藥開發與生產能力評估報告》顯示,到2050年我國60歲以上老年人口將達到2.8億,占總人口的19.7%。老年人比例的增加意味著醫療行業需要應對更多的慢性病和其他需要長期護理的疾病。
另一方面,人口老齡化造成的勞動人口不足迫切需要人工智能參與到勞動生產中,緩解供需失衡。目前我國人口總量逐漸減少,而老年人口卻呈現增長趨勢。在不久的將來,醫療系統會面臨醫生、護士和其他相關人員短缺問題。
人工智能在數據處理、圖像識別等方面的運用,將提高醫療系統的運行效率,降低運行成本。國內的AI技術已經在醫學影像領域實現了一定規模的商業化應用。AI+CT影像能夠對肺結節、肺結核、氣胸、肺癌等肺部疾病進行有效篩查,各大三甲醫院都開設了這一檢查項目。
相比與AI在零售、文娛等其它領域的應用,AI在醫療領域的運用還處于早期階段,但AI在醫療行業的市場卻是最大的。數據顯示, 2025 年,人工智能應用市場總值將達到 1,270 億美元,醫療行業占五分之一。
很長一段時間里,國內高精尖的醫療設備都將依賴于國外進口,比如核磁共振儀,CT掃描儀等等;關稅及高昂的費用,最終轉嫁到了患者們的身上。
所以,依托于我國AI技術在世界范圍內的領先性,加快AI技術在藥物研發等領域的發展,也能讓國內醫療行業在下一個十年搶占一定的行業話語權。
模型重要,數據更重要
AI藥物研發領域的領先玩家是美國。美國大量醫療 AI 公司都集中在藥物研發領域,全球50% 以上的 AI 藥物研發公司都集中在美國。美國的 Schrodinger 和 RelayTherapeutics AI藥物研發領域最早上市的公司。
2020 年 11 月,Google 旗下 DeepMind 的 AlphaFold2 解決了生物學難題 - 蛋白折疊。2021 年 7 月,谷歌與歐洲分子生物學實驗室(EMBL)利用 AlphaFold2 基于氨基酸序列預測了 350,000 個蛋白質的三維結構,幾乎涵蓋了人類基因組表達的約 20,000 個蛋白質。
這讓各界開始重視起了AI在藥物研發領域的應用,在這之后,AI醫藥研發的融資活動越來越頻繁。
2020 年,英國 Al 制藥企業 Exscientia 通過 Al 人工智能研發的新藥候補化合物正式在日本進入第一階段臨床試驗,這也是世界首次使用人工智能 AI 開發藥物的臨床試驗。2021 年上半年,Exscientia 公司有兩款藥物宣布進入人體臨床。
據《ai藥物研發發展研究報告2021》顯示,2020年至2021年底,全球約有近30項依托AI技術研發的候選藥物已獲批進入臨床。
國內的AI制藥雖然起步晚,但實力依舊不容小覷。作為人工智能領域與制藥領域的交叉,AI藥物研發受到國家對創新藥研究和人工智能發展的雙重鼓勵,也取得了一定的進展。
中科學院上海藥物研究所和上海科技大學聯合研究團隊綜合利用虛擬篩選和酶學測試相結合的策略,發現了一批可能對新型 肺炎有治療作用的老藥和中藥。華中科技大學同濟醫學院等醫院和研究所與華為云聯合科研團隊,利用人工智能技術篩選出五種可能對2019-nCoV 有效的抗病毒藥物。
在業界廣泛流傳的話:數據與特征決定了機器學習的上限,模型和算法只是無限逼近這個上限。算法和數據是訓練模型的的基礎,如果只有算法而沒有數據,AI模型沒有辦法沒有辦法有效地工作。但是醫療行業的有效數據非常少。
首先,醫療數據尚未形成統一的統計標準。醫療信息雖然已經采取了數字化管理,但管理的標準并不統一,當前除了主流HIS、CIS、PACS 等系統,其它不同廠商也會為不同醫院單獨設計信息化管理實施系統,且不同版本之間的數據無法互相授權。 另外,在醫生的實際工作過程中,病歷數據的記錄往往是個性化、缺乏統一標準; 因此,人工智能目前難以理順整個診斷邏輯,進行深度學習。
其次,有價值的數據難以獲取。目前訓練AI的數據主要是各種文獻數據庫,公開的項目模擬數據及部分臨床數據等公開數據,這類數據獲取難度低但質量高低不齊;而高質量的數據多集中在三甲醫院,僅對內開放,獲取難度高。
藥物研發對AI的信息整合能力提出了更高的要求。相比其他領域,醫療領域的數據要復雜得多。同樣的一個癥狀,可能是由不同的病因導致的,并且同樣的病因在不同患者身上可能會有不同的表現。
這就要求AI在分析已有數據的基礎上,能夠對未知事物的發展進行一定的推理判斷,以適應復雜的臨床環境。而目前的AI還處在從感知智能向認知智能過渡的發展階段。
誰先吃到AI藥研的蛋糕
國內的AI制藥賽道上已經誕生了首家獨角獸。
AI制藥企業晶泰科技D輪融資4 億美金,估值超過 130 億人民幣,投資方包括騰訊、紅杉資本、軟銀集團、中信資本等。
晶泰科技搭建智能藥物研發一體化平臺,通過向藥企提供智能化藥物研發服務而盈利,這也是大部分AI制藥的初創公司所采用的盈利模式。他們的優勢往往在于創始人的專業背景,目前大部分初創公司都將重心放在了藥物發現階段的化合物篩選、靶點發現、化合物合成。
這些初創公司在人工智能方面拼不過科技巨頭,在醫藥知識領域方面又打不過傳統藥企。因此從某一具體的制藥流程切入,專注于細分領域才能有更大的贏面。
有趣的是,不少初創AI制藥公司背后的投資方往往是大型科技公司和醫藥公司。
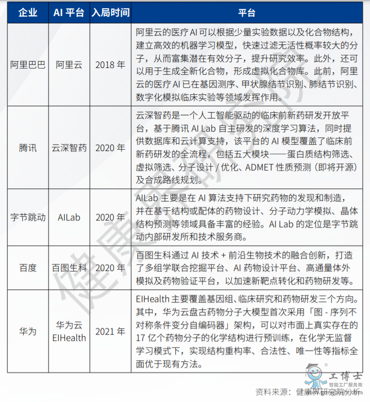
第二類玩家則是科技巨頭。科技公司在資金和AI技術上具有明顯的競爭優勢,世界云計算排名前列的谷歌、阿里、百度、騰訊都不約而同地瞄準了醫療賽道。騰訊成立覆蓋臨床前新藥研發全流程的云深制藥;華為設立覆蓋基因組、藥物研發和臨床研究的EIHealth ……
只是醫療行業的羹也并不是那么好分。
在醫療數據不足的情況下,大廠們即使搭建好了算法模型,也無法讓AI模型通過大數據的學習得到成長。
因此科技巨頭們往往會選擇與藥企強強聯合,一方提供技術、一方提供數據,華為與云南白藥、百度與賽諾菲皆是如此。

第三類玩家則是在醫療行業積淀深厚的大型藥企。
由于人工智能的技術門檻高,藥企難以在短期內擁有技術優勢,因此會選擇與科技巨頭合作。科技公司負責搭建算法模型,藥企則負責利用數據訓練模型。
不過,資金實力雄厚的藥企還是更樂意自己掌控全局,不少藥企會通過自建AI團隊或收購初創AI技術公司的方式補足技術短板。以藥明康德為例,前后參與Strateos(Transcriptic) 、 EngineBiosciences等多家AI藥物研發初創公司的投資。
醫藥研發是個周期長、投入資金量大的事情,即使人工智能逐漸滲透到各個制藥環節,很多決策依舊需要藥化專家幫忙,所需要的時間只是相對變短。因此,對企業而言,雄厚的財力是支撐其前期研發必不可收的基礎。
同時,AI藥物研發作為人工智能與醫療行業的交叉點,也面臨著行業磨合的陣痛。
有媒體報道,大部分藥化專家對AI制藥持懷疑態度,嘗試過后預測率如果不能達到百分百便會不再信任AI技術。顯然,在算法和數據之外,行業內部也還處于互相了解階段。
這也意味著,誰先達成共識,誰就先吃到AI藥研的蛋糕。
在線客服
企業微信






